№109 ГДЗ Рымкевич 10-11 класс (Физика)
Решение #1
Решение #2
Решение #3

Рассмотрим вариант решения задания из учебника Рымкевич 10-11 класс, Дрофа:
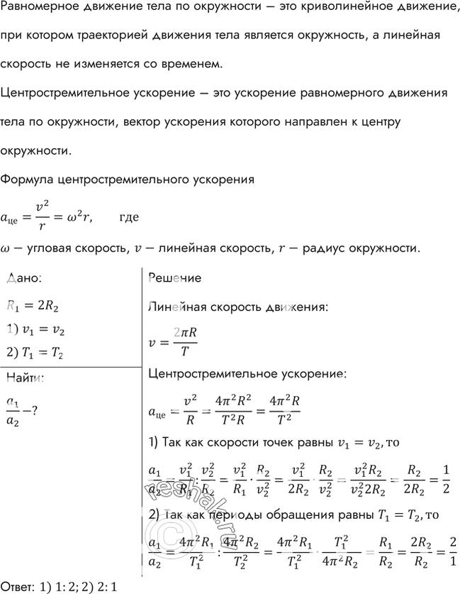
Две материальные точки движутся по окружности радиусами R1 и R2 причем R1=2R2. Сравнить их центростремительные ускорения в случаях: 1) равенства их скоростей; 2) равенства их периодов обращения.
*размещая тексты в комментариях ниже, вы автоматически соглашаетесь с пользовательским соглашением