№141 ГДЗ Рымкевич 10-11 класс (Физика)
Решение #1
Решение #2
Решение #3

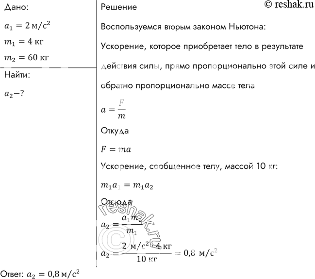
Рассмотрим вариант решения задания из учебника Рымкевич 10-11 класс, Дрофа:
Тело массой 4 кг под действием некоторой силы приобрело ускорение 2 м/с2. Какое ускорение приобретает тело массой 10 кг под действием такой же силы?
*размещая тексты в комментариях ниже, вы автоматически соглашаетесь с пользовательским соглашением