№150 ГДЗ Рымкевич 10-11 класс (Физика)

Решение #1

Изображение На рисунке 24 представлен график зависимости проекции скорости от времени тела массой 2 кг. Найти проекцию силы Fx, действующей на тело на каждом этапе...

Решение #2

Изображение На рисунке 24 представлен график зависимости проекции скорости от времени тела массой 2 кг. Найти проекцию силы Fx, действующей на тело на каждом этапе...
Дополнительное изображение

Решение #3

Изображение На рисунке 24 представлен график зависимости проекции скорости от времени тела массой 2 кг. Найти проекцию силы Fx, действующей на тело на каждом этапе...
Загрузка...

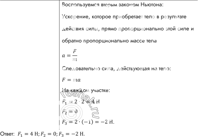
Рассмотрим вариант решения задания из учебника Рымкевич 10-11 класс, Дрофа:
На рисунке 24 представлен график зависимости проекции скорости от времени тела массой 2 кг. Найти проекцию силы Fx, действующей на тело на каждом этапе движения.
*Цитирирование задания со ссылкой на учебник производится исключительно в учебных целях для лучшего понимания разбора решения задания.
*размещая тексты в комментариях ниже, вы автоматически соглашаетесь с пользовательским соглашением