№183 ГДЗ Рымкевич 10-11 класс (Физика)
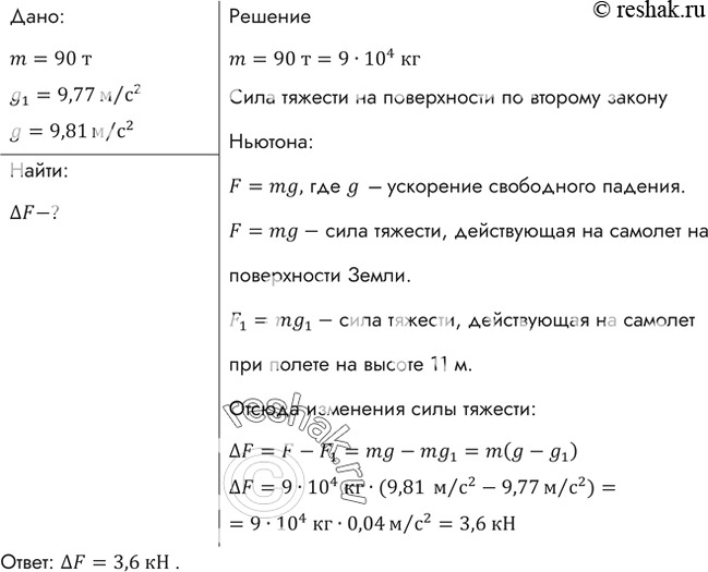
Решение #1
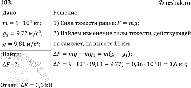
Решение #2

Рассмотрим вариант решения задания из учебника Рымкевич 10-11 класс, Дрофа:
На сколько уменьшается сила тяжести, действующая на самолет Ту-154 массой 90 т, при полете на высоте 11 км, где ускорение свободного падения равно 9,77 м/с2. Ускорение свободного падения на поверхности Земли считать равным 9,81 м/с2.
*размещая тексты в комментариях ниже, вы автоматически соглашаетесь с пользовательским соглашением