№205 ГДЗ Рымкевич 10-11 класс (Физика)
Решение #1
Решение #2
Решение #3

Рассмотрим вариант решения задания из учебника Рымкевич 10-11 класс, Дрофа:
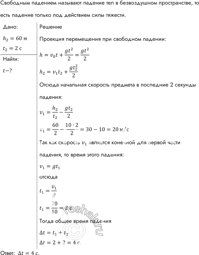
Сколько времени падало тело, если за последние 2 с оно прошло 60 м?
*размещая тексты в комментариях ниже, вы автоматически соглашаетесь с пользовательским соглашением