№382 ГДЗ Рымкевич 10-11 класс (Физика)

Решение #1

Изображение С сортировочной горки скатываются два вагона — один нагруженный, другой порожний. Сравнить расстояния, которые пройдут вагоны по горизонтальному участку до остановки,...

Решение #2

Изображение С сортировочной горки скатываются два вагона — один нагруженный, другой порожний. Сравнить расстояния, которые пройдут вагоны по горизонтальному участку до остановки,...

Решение #3

Изображение С сортировочной горки скатываются два вагона — один нагруженный, другой порожний. Сравнить расстояния, которые пройдут вагоны по горизонтальному участку до остановки,...
Загрузка...

Рассмотрим вариант решения задания из учебника Рымкевич 10-11 класс, Дрофа:
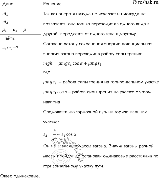
С сортировочной горки скатываются два вагона — один нагруженный, другой порожний. Сравнить расстояния, которые пройдут вагоны по горизонтальному участку до остановки, если коэффициенты сопротивления для обоих вагонов одинаковы.
*Цитирирование задания со ссылкой на учебник производится исключительно в учебных целях для лучшего понимания разбора решения задания.
*размещая тексты в комментариях ниже, вы автоматически соглашаетесь с пользовательским соглашением