№463 ГДЗ Рымкевич 10-11 класс (Физика)
Решение #1
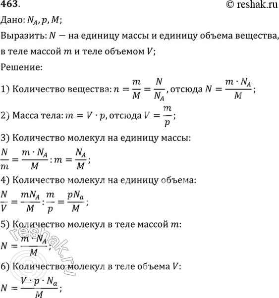
Решение #2

Рассмотрим вариант решения задания из учебника Рымкевич 10-11 класс, Дрофа:
Зная постоянную Авогадро NА, плотность р данного вещества и его молярную массу М, вывести формулы для расчета числа молекул в единице массы данного вещества; в единице объема; в теле массой m; в теле объемом V.
*размещая тексты в комментариях ниже, вы автоматически соглашаетесь с пользовательским соглашением