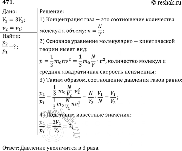
№471 ГДЗ Рымкевич 10-11 класс (Физика)
Решение #1
Решение #2
Решение #3

Рассмотрим вариант решения задания из учебника Рымкевич 10-11 класс, Дрофа:
Во сколько раз изменится давление газа при уменьшении его объема в 3 раза? Средняя скорость движения молекул осталась неизменной.
*размещая тексты в комментариях ниже, вы автоматически соглашаетесь с пользовательским соглашением