№576 ГДЗ Рымкевич 10-11 класс (Физика)

Решение #1

Изображение При 4 °С показания сухого и влажного термометров психрометра одинаковы. Что покажет влажный термометр, если температура повысилась до 10 °С? если она повысилась до 16...

Решение #2

Изображение При 4 °С показания сухого и влажного термометров психрометра одинаковы. Что покажет влажный термометр, если температура повысилась до 10 °С? если она повысилась до 16...
Дополнительное изображение

Решение #3

Изображение При 4 °С показания сухого и влажного термометров психрометра одинаковы. Что покажет влажный термометр, если температура повысилась до 10 °С? если она повысилась до 16...
Загрузка...

Рассмотрим вариант решения задания из учебника Рымкевич 10-11 класс, Дрофа:
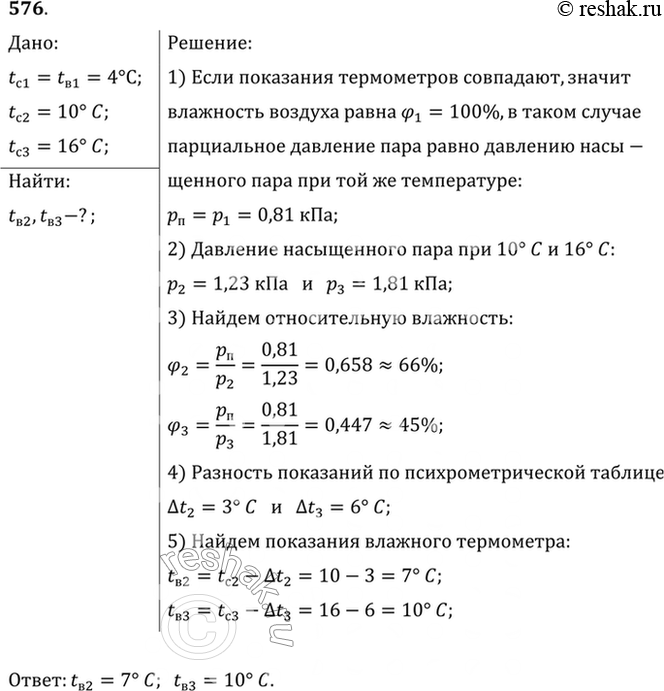
При 4 °С показания сухого и влажного термометров психрометра одинаковы. Что покажет влажный термометр, если температура повысилась до 10 °С? если она повысилась до 16 °С? Считать, что парциальное давление водяного пара остается неизменным.
*Цитирирование задания со ссылкой на учебник производится исключительно в учебных целях для лучшего понимания разбора решения задания.
*размещая тексты в комментариях ниже, вы автоматически соглашаетесь с пользовательским соглашением