№65 ГДЗ Рымкевич 10-11 класс (Физика)
Решение #1
Решение #2
Решение #3

Рассмотрим вариант решения задания из учебника Рымкевич 10-11 класс, Дрофа:
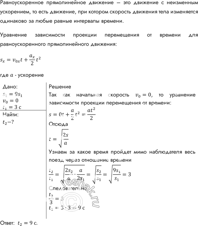
Первый вагон трогающегося от остановки поезда проходит за 3 с мимо наблюдателя, находившегося до отправления поезда у начала этого вагона. За какое время пройдет мимо наблюдателя весь поезд, состоящий из 9 вагонов? Промежутками между вагонами пренебречь.
*размещая тексты в комментариях ниже, вы автоматически соглашаетесь с пользовательским соглашением