№661 ГДЗ Рымкевич 10-11 класс (Физика)
Решение #1
Решение #2
Решение #3

Рассмотрим вариант решения задания из учебника Рымкевич 10-11 класс, Дрофа:
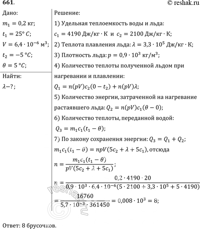
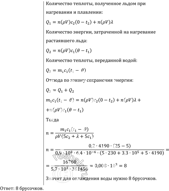
Чтобы охладить 200 г воды, имеющей температуру 25 °С, в нее бросают взятые из холодильника брусочки льда объемом 6,4 см3, температура которых -5 °С. Сколько надо бросить брусочков для охлаждения воды до 5 °С?
*размещая тексты в комментариях ниже, вы автоматически соглашаетесь с пользовательским соглашением