№731 ГДЗ Рымкевич 10-11 класс (Физика)
Решение #1
Решение #2
Решение #3

Рассмотрим вариант решения задания из учебника Рымкевич 10-11 класс, Дрофа:
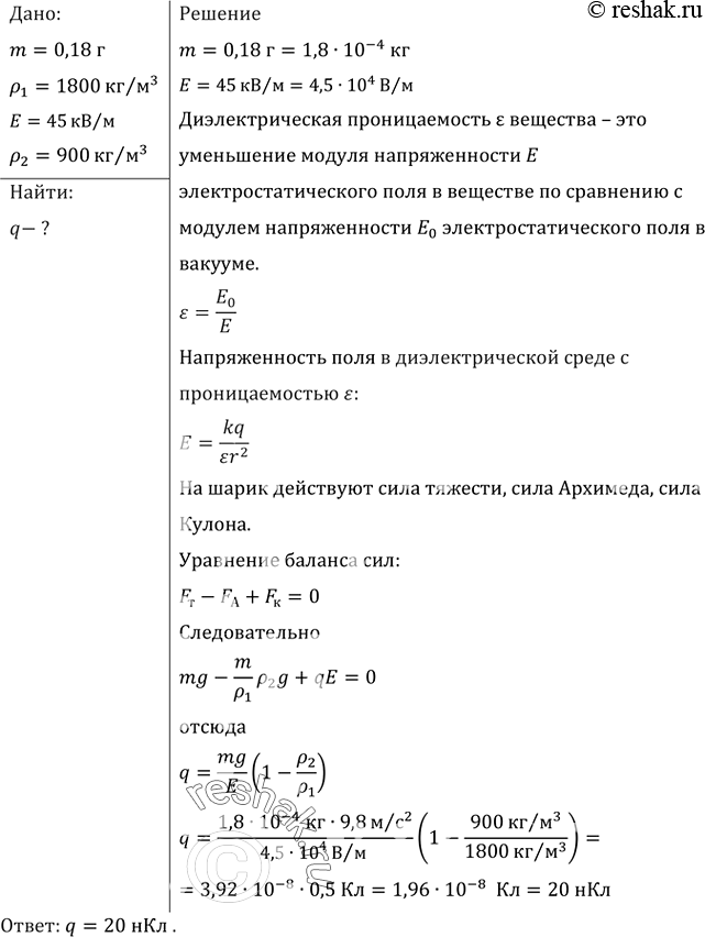
Положительно заряженный шарик массой 0,18 г и плотностью вещества 1800 кг/м3 находится в равновесии в жидком диэлектрике. В диэлектрике создано однородное электрическое поле, напряженность которого равна по модулю 45 кВ/м и направлена вертикально вверх. Плотность диэлектрика 900 кг/м3. Найти заряд шарика.
*размещая тексты в комментариях ниже, вы автоматически соглашаетесь с пользовательским соглашением