№778 ГДЗ Рымкевич 10-11 класс (Физика)
Решение #1
Решение #2

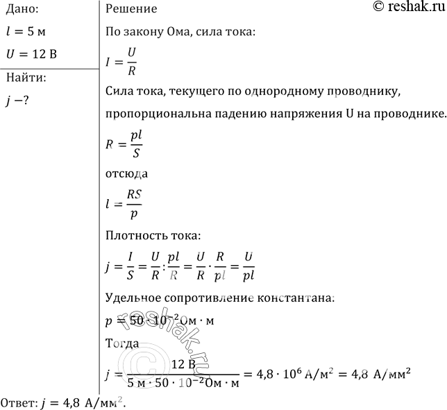
Рассмотрим вариант решения задания из учебника Рымкевич 10-11 класс, Дрофа:
Определить плотность тока, протекающего по константановому проводнику длиной 5 м, при напряжении 12 В.
*размещая тексты в комментариях ниже, вы автоматически соглашаетесь с пользовательским соглашением