№795 ГДЗ Рымкевич 10-11 класс (Физика)

Решение #1

Изображение Во сколько раз изменятся показания амперметра, если от схемы, приведенной на рисунке 82, а, перейти к схеме, показанной на рисунке 82, б? Напряжение, поданное на концы...

Решение #2

Изображение Во сколько раз изменятся показания амперметра, если от схемы, приведенной на рисунке 82, а, перейти к схеме, показанной на рисунке 82, б? Напряжение, поданное на концы...

Решение #3

Изображение Во сколько раз изменятся показания амперметра, если от схемы, приведенной на рисунке 82, а, перейти к схеме, показанной на рисунке 82, б? Напряжение, поданное на концы...
Загрузка...

Рассмотрим вариант решения задания из учебника Рымкевич 10-11 класс, Дрофа:
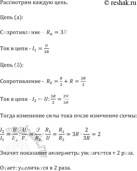
Во сколько раз изменятся показания амперметра, если от схемы, приведенной на рисунке 82, а, перейти к схеме, показанной на рисунке 82, б? Напряжение, поданное на концы цепи, остается прежним.
*Цитирирование задания со ссылкой на учебник производится исключительно в учебных целях для лучшего понимания разбора решения задания.
*размещая тексты в комментариях ниже, вы автоматически соглашаетесь с пользовательским соглашением