№800 ГДЗ Рымкевич 10-11 класс (Физика)
Решение #1
Решение #2
Решение #3

Рассмотрим вариант решения задания из учебника Рымкевич 10-11 класс, Дрофа:
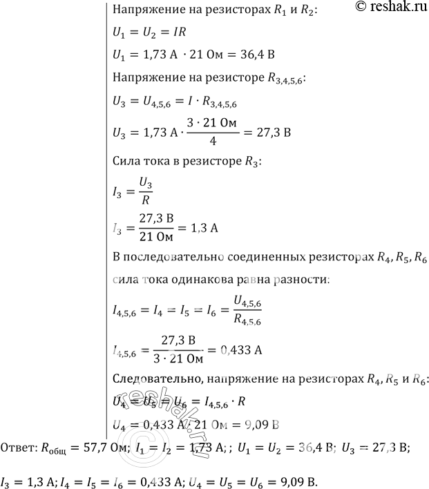
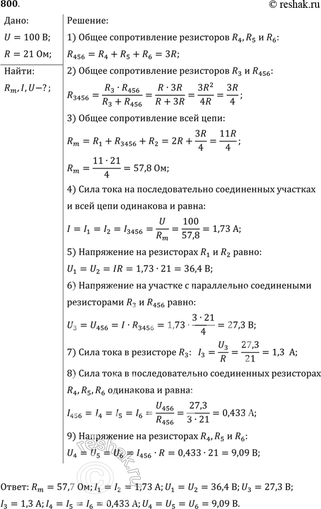
В цепь (рис. 86) подано напряжение 100 В. Сопротивление каждого резистора равно 21 Ом. Найти общее сопротивление цепи, а также распределение токов и напряжений.
*размещая тексты в комментариях ниже, вы автоматически соглашаетесь с пользовательским соглашением