№843 ГДЗ Рымкевич 10-11 класс (Физика)
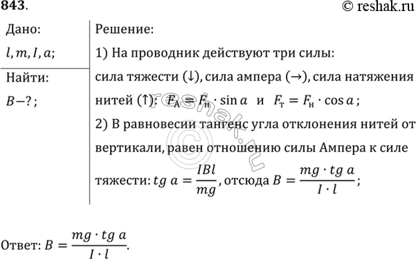
Решение #1
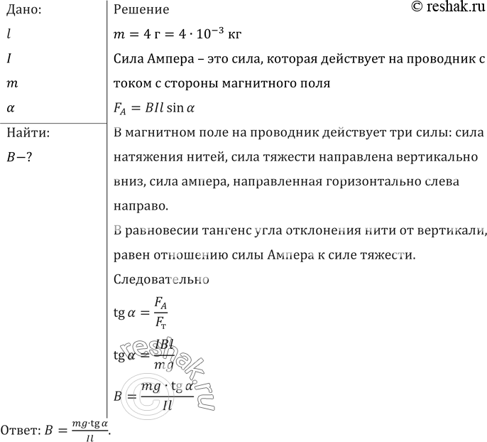
Решение #2

Рассмотрим вариант решения задания из учебника Рымкевич 10-11 класс, Дрофа:
Проводник ab, длина которого l и масса m, подвешен на тонких проволочках. При прохождении по нему тока l он отклонился в однородном магнитном поле (рис. 92) так, что нити образовали угол а с вертикалью. Какова индукция магнитного поля?
*размещая тексты в комментариях ниже, вы автоматически соглашаетесь с пользовательским соглашением