№848 ГДЗ Рымкевич 10-11 класс (Физика)
Решение #1
Решение #2
Решение #3

Рассмотрим вариант решения задания из учебника Рымкевич 10-11 класс, Дрофа:
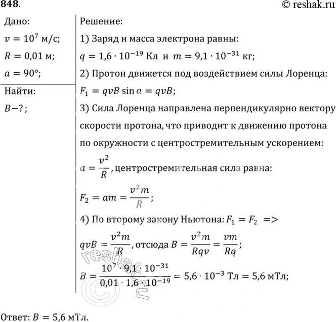
В направлении, перпендикулярном линиям индукции, влетает в магнитное поле электрон со скоростью 10 Мм/с. Найти индукцию поля, если электрон описал в поле окружность радиусом 1 см.
*размещая тексты в комментариях ниже, вы автоматически соглашаетесь с пользовательским соглашением