Упр.10 ГДЗ Макарычев Миндюк 9 класс (Углубленный) (Алгебра)
Решение #1

Рассмотрим вариант решения задания из учебника Макарычев, Миндюк, Нешков 9 класс, Просвещение:
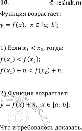
10. Известно, что функция y=f(x) является возрастающей на промежутке [a; b]. Докажите, что функция y=f(x)+n является возрастающей на этом промежутке.
*размещая тексты в комментариях ниже, вы автоматически соглашаетесь с пользовательским соглашением