Упр.106 ГДЗ Колягин Ткачёва 7 класс (Алгебра)
Решение #1

Рассмотрим вариант решения задания из учебника Колягин, Ткачёва, Фёдорова 7 класс, Просвещение:
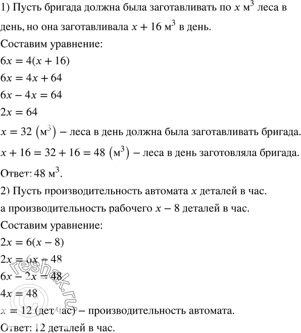
106. 1) Бригада лесорубов ежедневно перевыполняла норму по заготовке леса на 16 м^3, поэтому недельную норму (6 рабочих дней) она выполнила за 4 дня. Сколько кубометров леса заготовляла бригада в день?
2) В цехе поставили автомат, производительность которого была на 8 деталей в час выше производительности рабочего. После 2 ч работы автомат выполнил шестичасовую норму рабочего. Какова производительность автомата?
*размещая тексты в комментариях ниже, вы автоматически соглашаетесь с пользовательским соглашением