Упр.110 ГДЗ Макарычев Миндюк 9 класс (Углубленный) (Алгебра)
Решение #1

Рассмотрим вариант решения задания из учебника Макарычев, Миндюк, Нешков 9 класс, Просвещение:
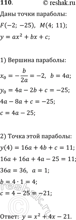
110. Графиком квадратичной функции является парабола с вершиной в точке F(-2; -25) и проходящая через точку M(4; 11). Задайте эту функцию формулой.
*размещая тексты в комментариях ниже, вы автоматически соглашаетесь с пользовательским соглашением