Упр.14.11 ГДЗ Мордкович Семенов 7 класс (Алгебра)
Решение #1

Рассмотрим вариант решения задания из учебника Мордкович, Семенов, Александрова 7 класс, Бином:
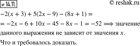
14.11. Докажите, что значение выражения
-2(х + 3) + 5(2x - 9) - (8x + 1) не зависит от значений переменной x.
*размещая тексты в комментариях ниже, вы автоматически соглашаетесь с пользовательским соглашением