Упр.164 ГДЗ Макарычев Миндюк 9 класс (Углубленный) (Алгебра)
Решение #1

Рассмотрим вариант решения задания из учебника Макарычев, Миндюк, Нешков 9 класс, Просвещение:
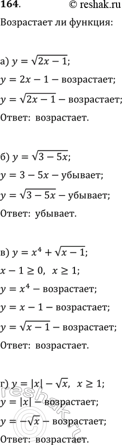
164. Выясните характер монотонности функции:
а) y=v(2x-1); в) y=x^4+v(x-1);
б) y=v(3-5x); г) y=|x|-vx, где x?1.
*размещая тексты в комментариях ниже, вы автоматически соглашаетесь с пользовательским соглашением