Упр.17 ГДЗ Макарычев Миндюк 9 класс (Углубленный) (Алгебра)
Решение #1

Рассмотрим вариант решения задания из учебника Макарычев, Миндюк, Нешков 9 класс, Просвещение:
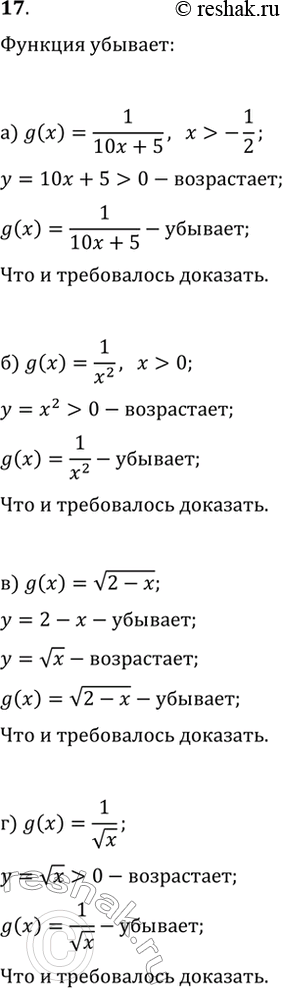
17. Докажите, что функция g является убывающей, если:
а) g(x)=1/(10x+5), где x>-1/2; в) g(x)=v(2-x);
б) g(x)=1/x^2, где x>0; г) g(x)=1/vx.
*размещая тексты в комментариях ниже, вы автоматически соглашаетесь с пользовательским соглашением