Упр.2.524 ГДЗ Виленкин Жохов 6 класс Часть 1, Просвещение (Математика)

Решение #1

Изображение 2.524. Бригада железнодорожников в первый день отремонтировала 2/9 всего участка пути, во второй день — 4/7 оставшегося участка пути, а в третий — остальные 6 км....

Решение #2

Изображение 2.524. Бригада железнодорожников в первый день отремонтировала 2/9 всего участка пути, во второй день — 4/7 оставшегося участка пути, а в третий — остальные 6 км....

Рассмотрим вариант решения задания из учебника Виленкин, Жохов, Чесноков 6 класс, Просвещение:
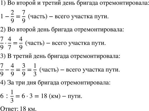
2.524. Бригада железнодорожников в первый день отремонтировала 2/9 всего участка пути, во второй день — 4/7 оставшегося участка пути, а в третий — остальные 6 км. Сколько километров пути отремонтировала бригада за три дня?

Весь путь – это 1.
По условию, в первый день бригада отремонтировала 2/9 части пути.
Значит, осталось отремонтировать 1-2/9=9/9-2/9=(9-2)/9=7/9 части пути.
Также известно, что во второй день бригада отремонтировала 4/7 оставшегося участка пути, то есть 4/7 от 7/9 .
Для того, чтобы найти дробь от числа, необходимо умножить число на эту дробь.
Значит, во второй день бригада отремонтировала
7/9•4/7=(7•4)/(9•7)=4/9 части пути.
Итак, после первого дня оставалось отремонтировать 7/9 части пути, во второй день отремонтировали 4/9 части пути.
Значит, в третий день осталось отремонтировать
7/9-4/9=(7-4)/9=3/9=(3•1)/(3•3)=1/3 часть всего пути, которым соответствуют 6 км.
Для того, чтобы найти число по данному значению его дроби, необходимо это значение разделить на дробь.
Тогда, длина всего пути
6:1/3=6•3/1=6•3=18 км.
Ответ: 18 км.
*Цитирирование задания со ссылкой на учебник производится исключительно в учебных целях для лучшего понимания разбора решения задания.
*размещая тексты в комментариях ниже, вы автоматически соглашаетесь с пользовательским соглашением