Упр.236 ГДЗ Рыбченкова Александрова 9 класс (Русский язык)
Решение #1

Рассмотрим вариант решения задания из учебника Рыбченкова, Александрова, Загоровская 9 класс, Просвещение:
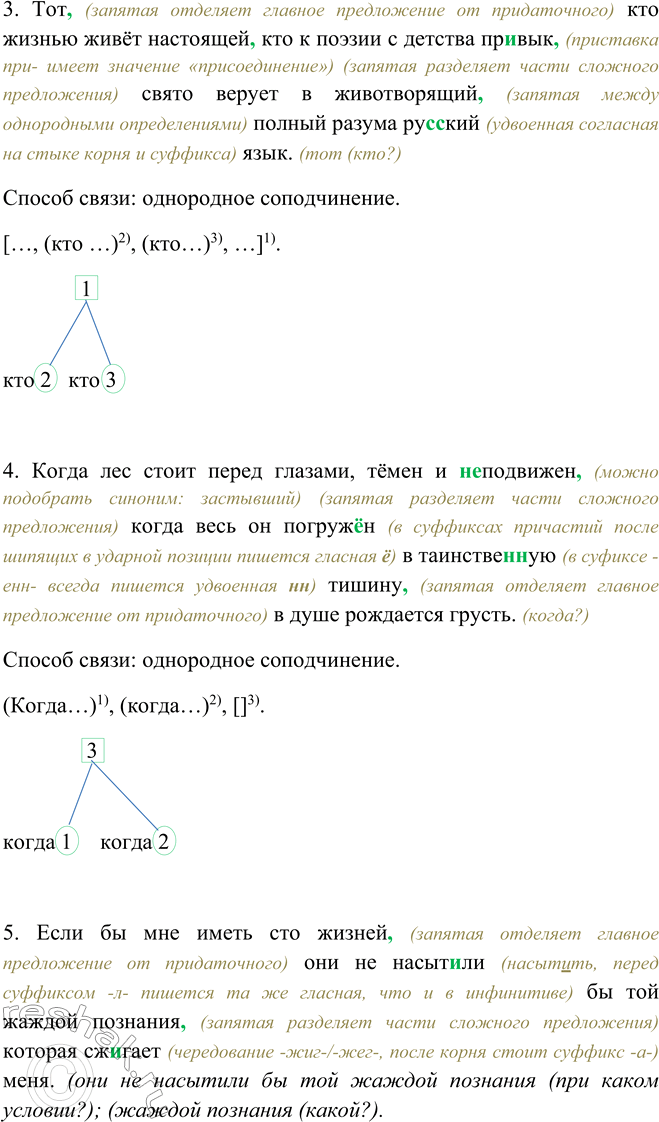
236 Проанализируйте предложения. Определите способы связи придаточных частей в сложноподчинённых предложениях с несколькими придаточными.
1) Как только занималась з..ря и как только двери заводили свой разноголосый копцерт старички уже сидели за столиком и пили кофе. (Н. Гоголь) 2) Мы были в саду когда в рогатых васильках что р..сли у забора вдруг об(?)явился заяц. (Ю. Коваль) 3) Тот кто жизнью живёт настоящей кто к поэзии с детства ир..вык свято верует в животворящий полный разума ру(с, сс)кий язык. (Н. Заболоцкий) 4) Когда лес стоит перед глазами, тёмен и (не)подвижен когда весь он погруж..н в таинстве(н, нн)ую тишину в душе рождается грусть. (К. Паустовский) 5) Если бы мпе иметь сто жизпей опи пе пасыт..-ли бы той жажды позпапия которая сж..гает мспя. (В. Брюсов)
6) Пётр знал даже что в комнату смотр..т со(?)нце и что если он протян..т руку в окно то с кустов посыплет(?)ся роса. (В. Королей ко) 7) Сидя на краю обрыва Николай и Ольга вид., л и как заходило со(?)нце как небо золотое и багровое отражалось в реке в окнах храма и во всём воздухе нежном покойном невыразимо чистом какого (п..)когда (п..)бывает в Москве. (А. Чехов) 8) Я жил в старом барском доме в громаднейшей зале с коло(н, нн)ами где (н..)было (н..)какой мебели кроме старого дивана на котором я спал да ещё стола на котором я раскладывал пасьянс. (А. Чехов)
1. Перепишите предложения, раскрывая скобки, вставляя пропущенные буквы и расставляя знаки препинания.
2. Начертите схемы предложений.
*размещая тексты в комментариях ниже, вы автоматически соглашаетесь с пользовательским соглашением