Упр.312 ГДЗ Тетрадь-тренажёр Бунимович 6 класс (Математика)

Решение #1

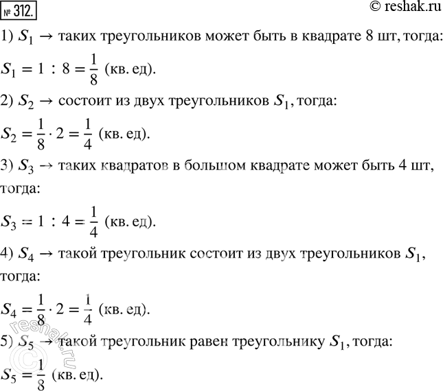
Изображение 312. Площадь квадрата равна 1 кв. ед. Найдите площадь каждой фигуры, его составляющей. Закрасьте равновеликие фигуры, используя цветные...

Рассмотрим вариант решения задания из учебника Бунимович, Кузнецова, Минаева 6 класс, Просвещение:
312. Площадь квадрата равна 1 кв. ед. Найдите площадь каждой фигуры, его составляющей. Закрасьте равновеликие фигуры, используя цветные карандаши.
*Цитирирование задания со ссылкой на учебник производится исключительно в учебных целях для лучшего понимания разбора решения задания.
*размещая тексты в комментариях ниже, вы автоматически соглашаетесь с пользовательским соглашением