Упр.314 ГДЗ Макарычев Миндюк 9 класс (Углубленный) (Алгебра)
Решение #1

Рассмотрим вариант решения задания из учебника Макарычев, Миндюк, Нешков 9 класс, Просвещение:
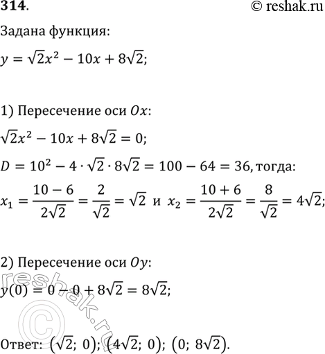
314. Найдите координаты точек пересечения графика функции y=v2x^2-10x+8v2 с осями координат.
*размещая тексты в комментариях ниже, вы автоматически соглашаетесь с пользовательским соглашением