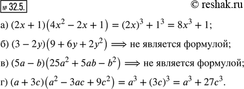
Упр.32.5 ГДЗ Мордкович Семенов 7 класс (Алгебра)
Решение #1

Рассмотрим вариант решения задания из учебника Мордкович, Семенов, Александрова 7 класс, Бином:
32.5. Упростите выражение, используя, если возможно, формулу суммы или разности кубов:
а) (2х + 1)(4х^2 - 2х + 1);
б) (3 - 2у)(9 + 6у + 2у^2);
в) (5а - b)(25а^2 + 5ab - b^2);
г) (а + 3с)(а^2 - 3ас + 9с^2).
*размещая тексты в комментариях ниже, вы автоматически соглашаетесь с пользовательским соглашением