Упр.321 ГДЗ Макарычев Миндюк 9 класс (Углубленный) (Алгебра)
Решение #1

Рассмотрим вариант решения задания из учебника Макарычев, Миндюк, Нешков 9 класс, Просвещение:
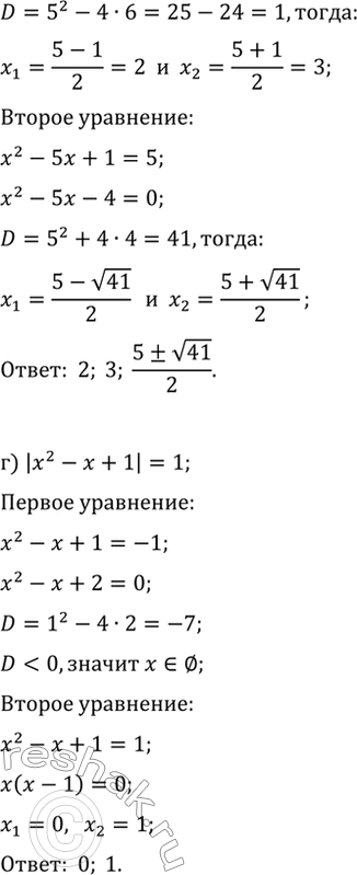
321. Решите уравнение:
а) |x^2-1|=0; в) |x^2-5x+1|=5;
б) |8-x^2|=1; г) |x^2-x+1|=1.
*размещая тексты в комментариях ниже, вы автоматически соглашаетесь с пользовательским соглашением