Упр.350 ГДЗ Макарычев Миндюк 9 класс (Углубленный) (Алгебра)
Решение #1

Рассмотрим вариант решения задания из учебника Макарычев, Миндюк, Нешков 9 класс, Просвещение:
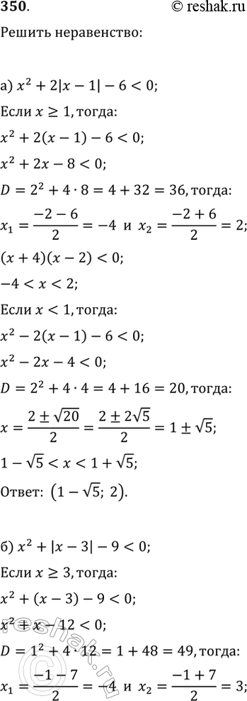
350. Решите неравенство:
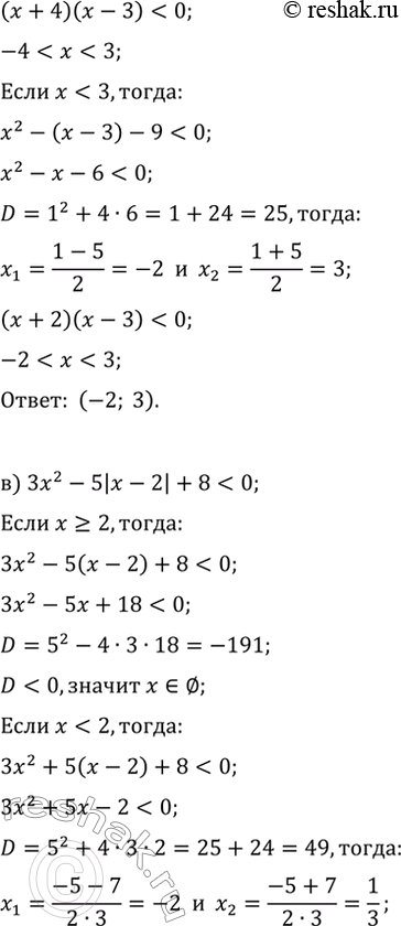
а) x^2+2|x-1|-6<0; в) 3x^2-5|x-2|+8<0;
б) x^2+|x-3|-9<0; г) 2x^2-7|x-1|+3<0.
*размещая тексты в комментариях ниже, вы автоматически соглашаетесь с пользовательским соглашением