Упр.36.1 ГДЗ Мордкович Семенов 7 класс (Алгебра)
Решение #1

Рассмотрим вариант решения задания из учебника Мордкович, Семенов, Александрова 7 класс, Бином:
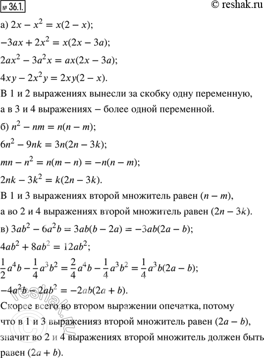
36.1. Вынесите общий множитель за скобки. Распределите выражения на группы. Объясните, по какому признаку выражения объединены в одну группу:
а) 2х — х^2, —3ах + 2x^2, 2аx^2 — 3а^2 x, 4ху — 2х^2 у;
б) n^2 — nm, 6n^2 — 9nk, mn — n^2, 2nk — 3k^2;
в) 3ab^2 — 6а^2 b, 4аb^2 + 8аb^2, 1/2 а^4 b — 1/4 а^3 b^2, —4а^2 b — 2аb^2;
г) ab — 3b^2, а^2 — 3ab, 5 + 10х, а + 2ах;
д) а^3 — 2а^2, 4ab — 2а^2 b, 5ас^2 — 10ac, 3а — 6;
е) 3n^2 m — n^3 m^2, 2n^4 m^2 — 3n^2 m^3, mn^4 - 3n^5, 2n^3 m^2 — 3n^2 m^3.
*размещая тексты в комментариях ниже, вы автоматически соглашаетесь с пользовательским соглашением