Упр.371 ГДЗ Макарычев Миндюк 9 класс (Углубленный) (Алгебра)
Решение #1

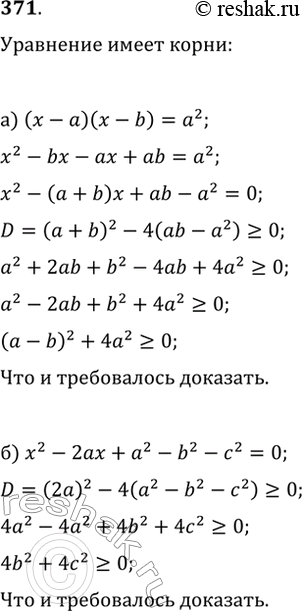
Рассмотрим вариант решения задания из учебника Макарычев, Миндюк, Нешков 9 класс, Просвещение:
371. Докажите, что при любых значениях a и b уравнение имеет корни:
а) (x-a)(x-b)=a^2; б) x^2-2ax+a^2-b^2-c^2=0.
*размещая тексты в комментариях ниже, вы автоматически соглашаетесь с пользовательским соглашением