Упр.373 ГДЗ Макарычев Миндюк 9 класс (Углубленный) (Алгебра)
Решение #1

Рассмотрим вариант решения задания из учебника Макарычев, Миндюк, Нешков 9 класс, Просвещение:
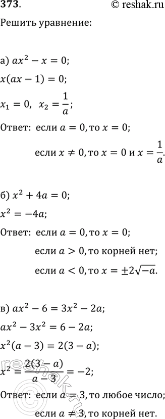
373. Решите относительно x уравнение:
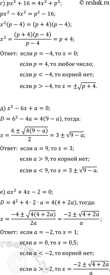
а) ax^2-x=0; д) x^2-6x+a=0;
б) x^2+4a=0; е) ax^2+4x-2=0;
в) ax^2-6=3x^2-2a; ж) x^2-8x=c^2-8c;
г) px^2+16=4x^2+p^2; з) x^2-6x=a^2+6x.
*размещая тексты в комментариях ниже, вы автоматически соглашаетесь с пользовательским соглашением