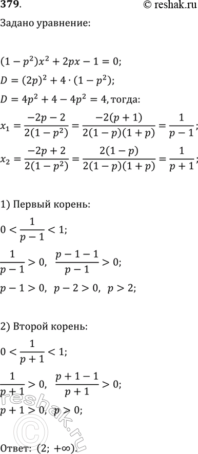
Упр.379 ГДЗ Макарычев Миндюк 9 класс (Углубленный) (Алгебра)
Решение #1

Рассмотрим вариант решения задания из учебника Макарычев, Миндюк, Нешков 9 класс, Просвещение:
379. При каких значениях параметра p уравнение (1-p^2)x^2+2px-1=0 имеет два корня, принадлежащие промежутку (0; 1)?
*размещая тексты в комментариях ниже, вы автоматически соглашаетесь с пользовательским соглашением