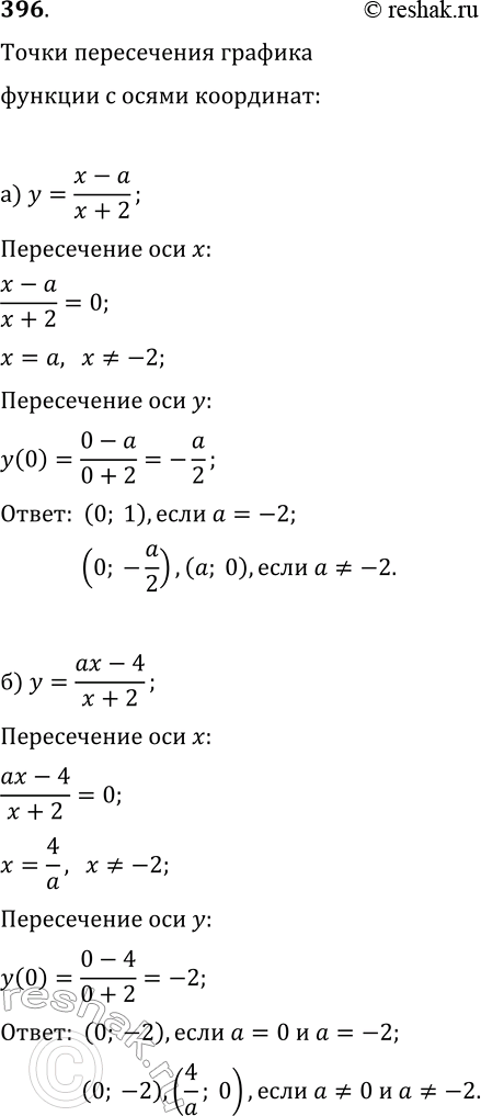
Упр.396 ГДЗ Макарычев Миндюк 9 класс (Углубленный) (Алгебра)
Решение #1

Рассмотрим вариант решения задания из учебника Макарычев, Миндюк, Нешков 9 класс, Просвещение:
396. Найдите координаты точек пересечения с осями координат графика функции:
а) y=(x-a)/(x+2); б) y=(ax-4)/(x+2).
*размещая тексты в комментариях ниже, вы автоматически соглашаетесь с пользовательским соглашением