Упр.41.16 ГДЗ Мордкович Семенов 7 класс (Алгебра)
Решение #1

Рассмотрим вариант решения задания из учебника Мордкович, Семенов, Александрова 7 класс, Бином:
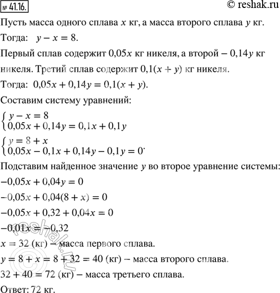
41.16. Один сплав содержит 5 % никеля, а другой — 14 %. При этом масса 14 %-го сплава больше массы 5 %-го на 8 кг. Из этих двух сплавов получили третий сплав, содержащий 10 % никеля. Найдите массу третьего сплава.
*размещая тексты в комментариях ниже, вы автоматически соглашаетесь с пользовательским соглашением