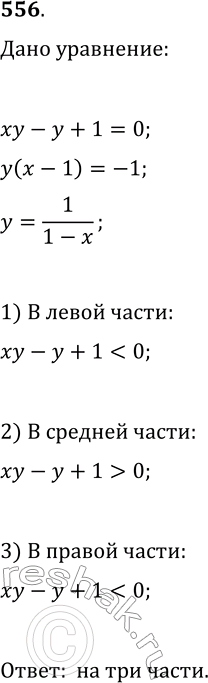
Упр.556 ГДЗ Макарычев Миндюк 9 класс (Углубленный) (Алгебра)
Решение #1

Рассмотрим вариант решения задания из учебника Макарычев, Миндюк, Нешков 9 класс, Просвещение:
556. На сколько областей разбивает график уравнения xy-y+1=0 множество не принадлежащих ему точек координатной плоскости? Определите знак выражения xy-y+1 в каждой из этих областей.
*размещая тексты в комментариях ниже, вы автоматически соглашаетесь с пользовательским соглашением