Упр.58 ГДЗ Макарычев Миндюк 9 класс (Углубленный) (Алгебра)
Решение #1

Рассмотрим вариант решения задания из учебника Макарычев, Миндюк, Нешков 9 класс, Просвещение:
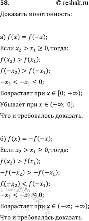
58. Докажите, что:
а) если чётная функция монотонна на положительной части области определения, то она имеет противоположный характер монотонности на отрицательной части области определения;
б) если нечётная функция монотонна на положительной части области определения, то она имеет тот же характер монотонности на отрицательной части области определения.
*размещая тексты в комментариях ниже, вы автоматически соглашаетесь с пользовательским соглашением