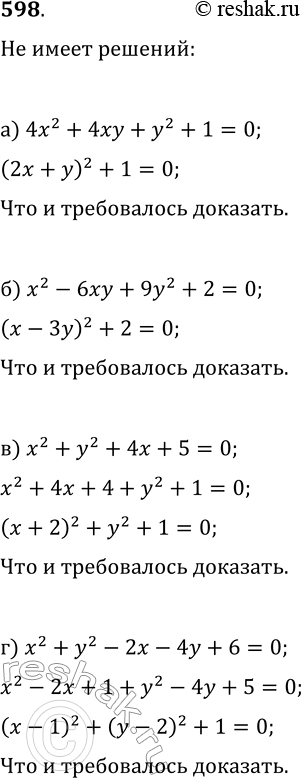
Упр.598 ГДЗ Макарычев Миндюк 9 класс (Углубленный) (Алгебра)
Решение #1

Рассмотрим вариант решения задания из учебника Макарычев, Миндюк, Нешков 9 класс, Просвещение:
598. Докажите, что не имеет решений уравнение:
а) 4x^2+4xy+y^2+1=0; в) x^2+y^2+4x+5=0;
б) x^2-6xy+9y^2+2=0; г) x^2+y^2-2x-4y+6=0.
*размещая тексты в комментариях ниже, вы автоматически соглашаетесь с пользовательским соглашением