Упр.625 ГДЗ Колягин Ткачёва 7 класс (Алгебра)
Решение #1

Рассмотрим вариант решения задания из учебника Колягин, Ткачёва, Фёдорова 7 класс, Просвещение:
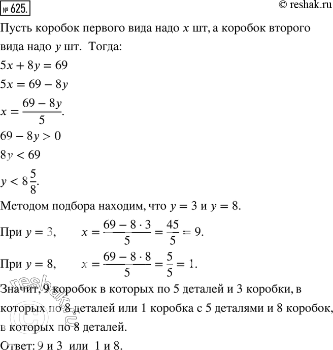
625. Детали упакованы в коробки двух видов: по 5 штук и по 8 штук. Всего упаковано 69 деталей. Сколько понадобилось коробок каждого вида?
*размещая тексты в комментариях ниже, вы автоматически соглашаетесь с пользовательским соглашением