Упр.666 ГДЗ Макарычев Миндюк 9 класс (Углубленный) (Алгебра)
Решение #1

Рассмотрим вариант решения задания из учебника Макарычев, Миндюк, Нешков 9 класс, Просвещение:
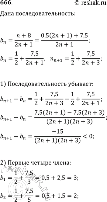
666. Докажите, что последовательность (b_n), где b_n=(n+8)/(2n+1), является убывающей. Изобразите на координатной плоскости первые четыре члена этой последовательности.
*размещая тексты в комментариях ниже, вы автоматически соглашаетесь с пользовательским соглашением