Упр.677 ГДЗ Колягин Ткачёва 7 класс (Алгебра)
Решение #1

Рассмотрим вариант решения задания из учебника Колягин, Ткачёва, Фёдорова 7 класс, Просвещение:
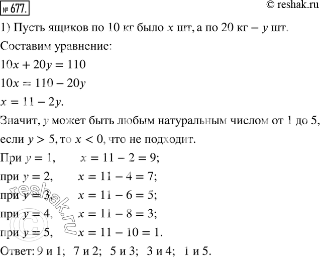
677. 1) В одни ящики положили по 10 кг яблок, в другие по 20 кг. Суммарная масса этих яблок составляет 110 кг. Сколько ящиков по 10 кг и сколько по 20 кг заполнено яблоками?
2) Проволока длиной 1 м 12 см разрезана на куски по 18 см и 24 см. Сколько кусков каждого вида получилось?
*размещая тексты в комментариях ниже, вы автоматически соглашаетесь с пользовательским соглашением