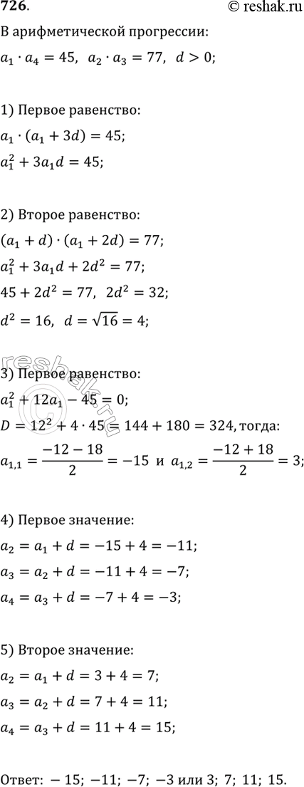
Упр.726 ГДЗ Макарычев Миндюк 9 класс (Углубленный) (Алгебра)
Решение #1

Рассмотрим вариант решения задания из учебника Макарычев, Миндюк, Нешков 9 класс, Просвещение:
726. Известно, что (a_n) — возрастающая арифметическая прогрессия, в которой a_1·a_4=45, a_2·a_3=77. Найдите первые четыре члена этой прогрессии.
*размещая тексты в комментариях ниже, вы автоматически соглашаетесь с пользовательским соглашением