Упр.737 ГДЗ Макарычев Миндюк 9 класс (Углубленный) (Алгебра)
Решение #1

Рассмотрим вариант решения задания из учебника Макарычев, Миндюк, Нешков 9 класс, Просвещение:
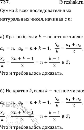
737. Докажите, что сумма к последовательных натуральных чисел:
а) делится на к, если к — нечётное число;
б) не делится на к, если к — чётное число.
*размещая тексты в комментариях ниже, вы автоматически соглашаетесь с пользовательским соглашением