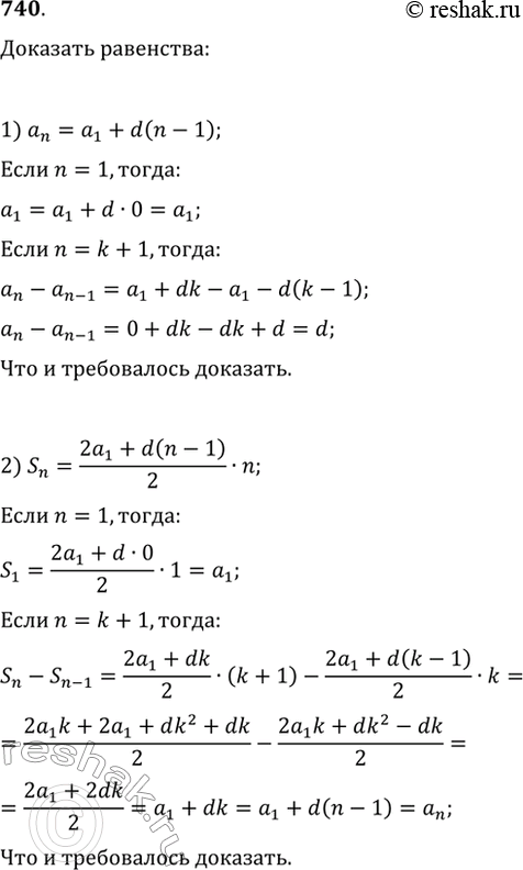
Упр.740 ГДЗ Макарычев Миндюк 9 класс (Углубленный) (Алгебра)
Решение #1

Рассмотрим вариант решения задания из учебника Макарычев, Миндюк, Нешков 9 класс, Просвещение:
740. Пользуясь методом математической индукции, докажите, что если (a_n) — арифметическая прогрессия, то a_n=a_1+d(n-1), S_n=(2a_1+d(n-1))/2·n.
*размещая тексты в комментариях ниже, вы автоматически соглашаетесь с пользовательским соглашением