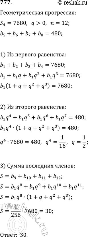
Упр.777 ГДЗ Макарычев Миндюк 9 класс (Углубленный) (Алгебра)
Решение #1

Рассмотрим вариант решения задания из учебника Макарычев, Миндюк, Нешков 9 класс, Просвещение:
777. Геометрическая прогрессия состоит из 12 членов, являющихся положительными числами. Сумма первых четырёх членов равна 7680, а сумма четырёх следующих равна 480. Найдите сумму последних четырёх членов этой последовательности.
*размещая тексты в комментариях ниже, вы автоматически соглашаетесь с пользовательским соглашением