Упр.8 ГДЗ Макарычев Миндюк 9 класс (Углубленный) (Алгебра)
Решение #1

Рассмотрим вариант решения задания из учебника Макарычев, Миндюк, Нешков 9 класс, Просвещение:
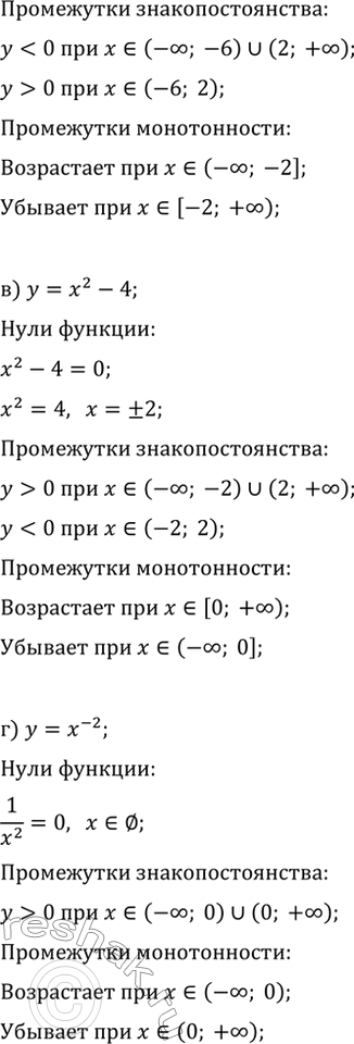
8. Найдите нули функции, промежутки знакопостоянства, промежутки возрастания и убывания функции:
а) y=|x-3|-1; в) y=x^2-4;
б) y=4-|x+2|; г) y=x^(-2).
*размещая тексты в комментариях ниже, вы автоматически соглашаетесь с пользовательским соглашением