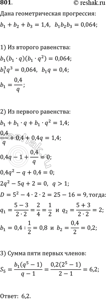
Упр.801 ГДЗ Макарычев Миндюк 9 класс (Углубленный) (Алгебра)
Решение #1

Рассмотрим вариант решения задания из учебника Макарычев, Миндюк, Нешков 9 класс, Просвещение:
801. Сумма первых трёх членов возрастающей геометрической прогрессии равна 1,4, а их произведение равно 0,064. Найдите сумму первых пяти членов этой прогрессии.
*размещая тексты в комментариях ниже, вы автоматически соглашаетесь с пользовательским соглашением