Упр.842 ГДЗ Макарычев Миндюк 9 класс (Углубленный) (Алгебра)
Решение #1

Рассмотрим вариант решения задания из учебника Макарычев, Миндюк, Нешков 9 класс, Просвещение:
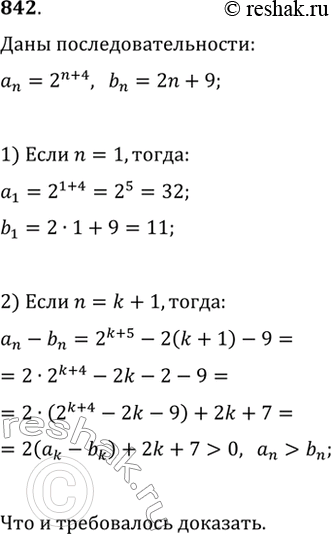
842. Даны последовательности (a_n) и (b_n), где a_n=2^(n+4), b_n=2n+9.
Докажите, что a_n>b_n при любом натуральном значении n.
*размещая тексты в комментариях ниже, вы автоматически соглашаетесь с пользовательским соглашением