Упр.850 ГДЗ Макарычев Миндюк 9 класс (Углубленный) (Алгебра)
Решение #1

Рассмотрим вариант решения задания из учебника Макарычев, Миндюк, Нешков 9 класс, Просвещение:
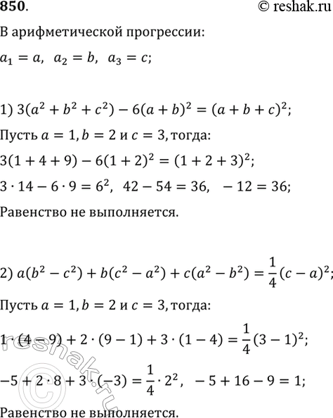
850. Докажите, что если числа а, b, с составляют арифметическую прогрессию, то:
а) 3(a^2+b^2+c^2)-6(a+b)^2=(a+b+c)^2;
б) a(b^2-c^2)+b(c^2-a^2)+c(a^2-b^2)=1/4(c-a)^2.
*размещая тексты в комментариях ниже, вы автоматически соглашаетесь с пользовательским соглашением